프로젝트 소개
📅 진행기간
2023.03 ~ 2023.04(~진행중)
👩🏻💻 팀구성
그린컴퓨터아카데미(5인)
🔎 개요
- 헬스 PT(퍼스널트레이닝) 매칭 웹 플랫폼 서비스
: 헬스장이나 운동 센터를 방문하지 않고도 온라인으로 트레이너와 상담하며 가격 정보를 제공받아, 편리하게 선택할 수 있도록 도와주는 웹서비스
📌 목적
- 현대 사회에서 건강한 삶에 대한 관심과 헬스 관련 산업의 성장, 그리고 바쁜 일상으로 인해 헬스장이나 운동 센터에 가는 것이 부담스러운 현대인들을 대상으로한 편리하고 접근성 높은 서비스를 제공할 수 있는 웹 플랫폼을 개발하고자 함
💻 개발환경
- 프로젝트 도구 : Eclipse, VSCode, MySQL, Github
- 사용 언어 : Java, SQL, Html/Css, JavaScript
📝 학습목표
- 비동기 api 호출, Ajax 비동기 통신에 대한 이해
- jsp/servlet을 활용한 서버 사이드 동적 웹페이지 구현
- 마이그레이션을 통해 Spring MVC에 대한 이해
- 브라우저 개발자 도구 활용
📚 담당업무
- 서비스에서 제공할 기능 구체화 및 로직 설계
- 사용할 데이터 파악 및 데이터베이스의 테이블 구조 설계
- 사용자 요구사항 고려하여 전체적인 UI 구상
- 헤더/푸터 UI 구현 및 분리하여 재사용
- 운동센터 및 트레이너를 카테고리(지역, 운동종목) 분류
- 근선생 프로필 페이지 UI 구현
상세 내용
📚 주요기능
- 운동 종목 및 지역별로 운동센터 및 트레이너 검색
- 마음에 드는 센터 및 트레이너에게 레슨 견적 요청
- 트레이너와 매칭 서비스
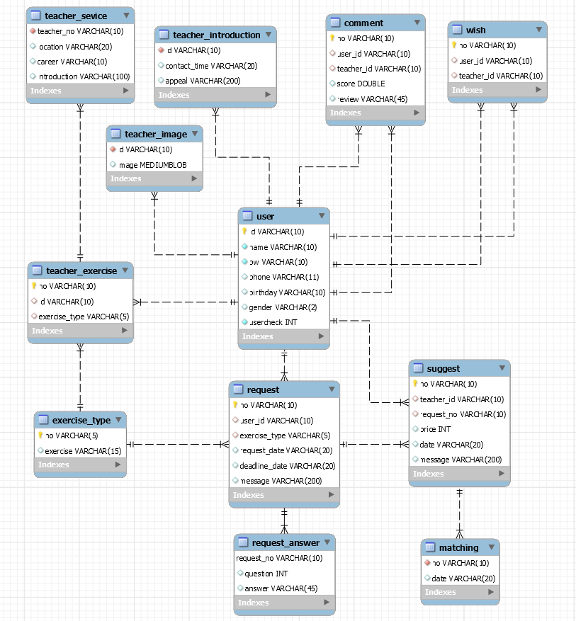
📊 ERD

📊 DFD

📺 결과물 보기









https://github.com/eun-jin0910/OhGYM
GitHub - eun-jin0910/OhGYM: 헬스 PT(퍼스널트레이닝) 매칭 웹 플랫폼 서비스
헬스 PT(퍼스널트레이닝) 매칭 웹 플랫폼 서비스. Contribute to eun-jin0910/OhGYM development by creating an account on GitHub.
github.com
이슈 사항 및 해결
💥 페이지 헤더와 푸터에 변경되는 사항이 있을 때, 해당 영역을 동일하게 포함하는 모든 파일을 수정해야 하는 문제 발생
> 해결 : 헤더와 푸터를 컴포넌트화 하여, 각각의 파일에 재사용 및 동적 렌더링
> 결과 : 가독성 증가 및 유지 보수에 용이
💥 CSR(Client-Side Rendering)로 모든 페이지를 구현하였으나 동적으로 컨텐츠를 렌더링하여 초기 로딩 속도가 느린 문제 발생
> 해결 : 서버에서 뷰를 렌더링하여 제공하는 SSR(Server-Side Rendering)로 로직 변경
> 결과 : 초기 로딩 속도 문제 해결
'STUDY > 프로젝트' 카테고리의 다른 글
| [개인프로젝트] 이미지 파일 관리 시스템 (0) | 2023.06.23 |
|---|---|
| [팀프로젝트] 마음을 JAVA라(Quiz Game) (0) | 2023.03.17 |
| [팀프로젝트] Lotto 프로그램 (0) | 2023.03.17 |
| [팀프로젝트] 호텔 객실 예약 프로그램 (0) | 2023.03.17 |